Formål
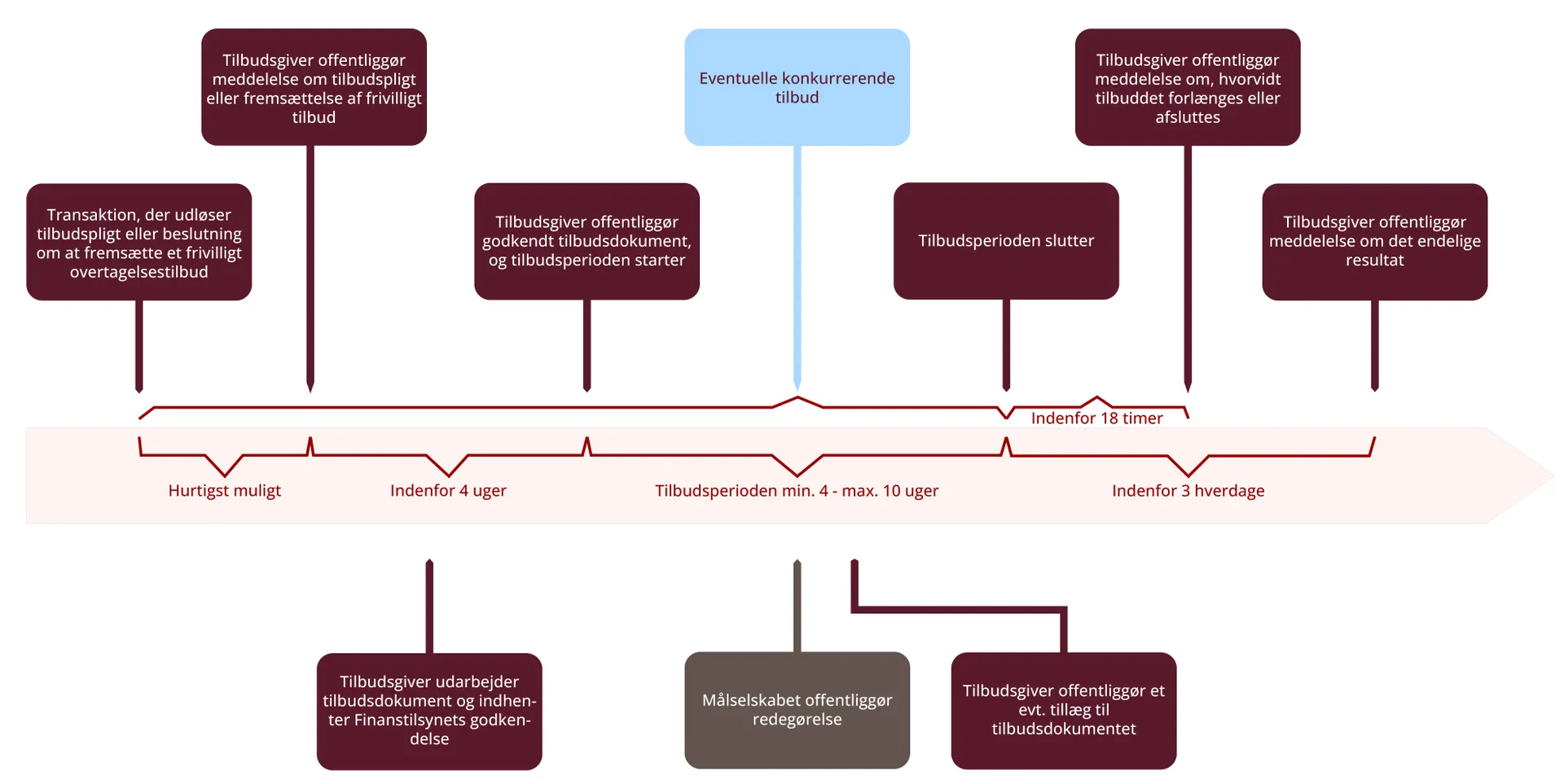
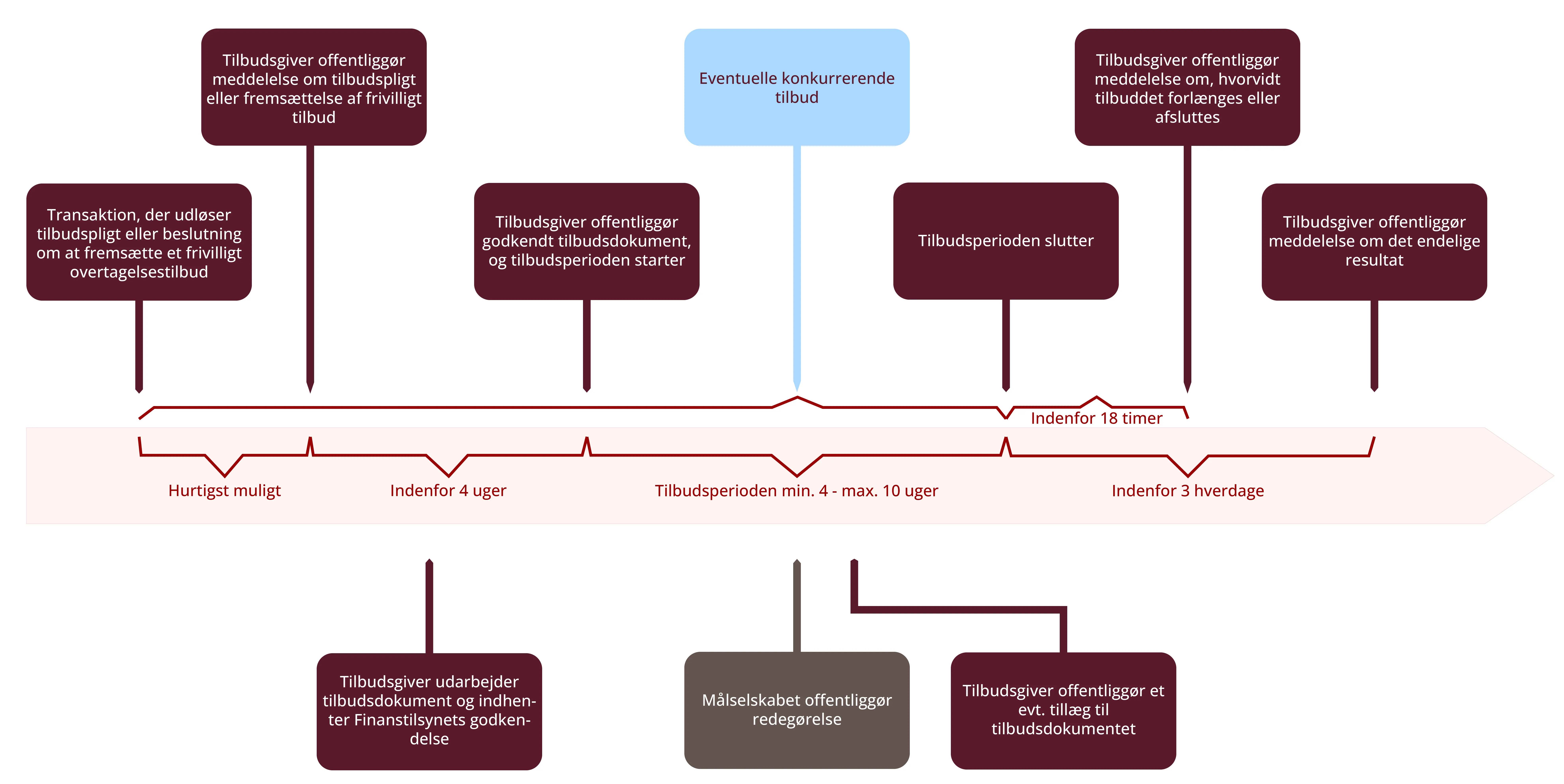
Formålet med reglerne om overtagelsestilbud er at beskytte aktionærer i selskaber, hvis aktier er optaget til handel på et reguleret marked, når der sker et kontrolskifte i selskabet. Et kontrolskifte medfører ofte markant ændrede vilkår og udsigter for selskabet. Derfor skal aktionærerne have en rimelig mulighed for at komme ud af deres investering. Reglerne om overtagelsestilbud skal sikre, at aktionærerne får tilstrækkelig tid og oplysninger til at beslutte, om de vil acceptere tilbuddet og sælge deres aktier.
Reglerne fastsætter også en række grundlæggende principper, der bl.a. skal sikre ligebehandling af aktionærerne, og at målselskabets drift ikke forstyrres i længere tid end rimeligt.
Pligtmæssigt overtagelsestilbud
En person skal fremsætte et pligtmæssigt overtagelsestilbud til de øvrige aktionærer i et selskab, der har aktier optaget til handel på et reguleret marked, hvis personen erhverver aktier i selskabet og dermed opnår kontrol over det. Det samme gælder, hvis flere personer, der handler i forståelse med hinanden, opnår kontrol som følge af en erhvervelse. Ved erhvervelsen ifalder personen eller personerne en pligt til at fremsætte et tilbud.
En person har kontrol over et selskab, der har aktier optaget til handel på et reguleret marked, når vedkommende besidder eller har råderet over mindst en tredjedel af stemmerettighederne i selskabet. Det har ingen betydning for vurderingen af kontrol, om besiddelsen er direkte, indirekte eller igennem en aftale.
Frivilligt overtagelsestilbud
En person skal fremsætte et frivilligt tilbud til de øvrige aktionærer i et selskab, hvis aktier er optaget til handel på et reguleret marked, hvis personen ønsker at opnå kontrol over selskabet. Det samme gælder, hvis flere personer, der handler i forståelse med hinanden, i fællesskab ønsker at opnå kontrol. Frivillige overtagelsestilbud adskiller sig fra pligtmæssige ved, at personen eller personerne ved fremsættelsen af et frivilligt overtagelsestilbud ikke allerede har opnået kontrol.
Tilbudsgiveren i frivillige overtagelsestilbud har desuden mulighed for at fastsætte betingelser for tilbuddet. Betingelserne skal ligge udenfor tilbudsgiverens kontrol. Det kan f.eks. være, at tilbudsgiver skal opnå myndighedsgodkendelser eller et minimum af accepter fra de sælgende aktionærer.
Finanstilsynets rolle
Finanstilsynet skal godkende tilbudsdokumenter rettet til de øvrige aktionærer i målselskabet. Det gælder både ved pligtmæssige og frivillige tilbud.
Finanstilsynet har mulighed for at meddele dispensationer fra pligten til at fremsætte overtagelsestilbud. Det kan bl.a. være relevant i situationer, hvor målselskabet er i økonomiske problemer.

