Her finder du informationer vedrørende indberetning af regnskabsdokumenter til Erhvervsstyrelsen. Siden indeholder bl.a. vejledning til Erhvervsstyrelsens to indberetningsløsninger, en introduktion til Finanstilsynets taksonomi og EU-taksonomierne samt en Q&A sektion.
Vejledning til indberetning til Erhvervsstyrelsen
Hvis din virksomhed skal indberette årsrapport til enten Erhvervsstyrelsen eller Finanstilsynet (eller begge), kan du følge nedenstående beslutningstræ for, hvordan dette skal gøres.

Følgende virksomheder skal indberette bestyrelses-, generalforsamlings- eller repræsentantskabs-godkendte årsrapporter:
| Virksomhedstype | Bestyrelsesgodkendt årsrapport inkl. revisionsprotokollater el. tilsvarende | GF/repræsentantsgodkendt årsrapport. | Halvårsrapport | Kvartalsrapport | |
| Pengeinstitutter | Indberettes til Finanstilsynet | Indberettes til Erhvervsstyrelsen | Indberettes til Erhvervsstyrelsen | Kan frivilligt indberettes til Erhvervsstyrelsen | |
| Realkreditinstitutter | Indberettes til Finanstilsynet | Indberettes til Erhvervsstyrelsen | Indberettes til Erhvervsstyrelsen | Kan frivilligt indberettes til Erhvervsstyrelsen | |
| Fondsmæglerselskaber | Indberettes til Finanstilsynet | Indberettes til Erhvervsstyrelsen | Indberettes til Erhvervsstyrelsen | Kan frivilligt indberettes til Erhvervsstyrelsen | |
| Investeringsforvaltningsselskaber | Indberettes til Finanstilsynet | Indberettes til Erhvervsstyrelsen | Indberettes til Erhvervsstyrelsen | Kan frivilligt indberettes til Erhvervsstyrelsen | |
| Forsikringsselskaber | Noteret | Indberettes til Finanstilsynet | Indberettes til Erhvervsstyrelsen | Indberettes til Erhvervsstyrelsen | Kan frivilligt indberettes til Erhvervsstyrelsen |
| Unoteret | Indberettes til Finanstilsynet | Indberettes til Erhvervsstyrelsen | Kan frivilligt indberettes til Erhvervsstyrelsen | Kan frivilligt indberettes til Erhvervsstyrelsen | |
| Finansielle holdingselskaber | Indberettes til Finanstilsynet | Indberettes til Erhvervsstyrelsen | Indberettes til Erhvervsstyrelsen | Kan frivilligt indberettes til Erhvervsstyrelsen | |
| Forsikringsholdingselskaber og blandet forsikringsholdingselskaber | Noteret | Indberettes til Finanstilsynet | Indberettes til Erhvervsstyrelsen | Indberettes til Erhvervsstyrelsen | Kan frivilligt indberettes til Erhvervsstyrelsen |
| Unoteret | Indberettes til Finanstilsynet | Indberettes til Erhvervsstyrelsen | Kan frivilligt indberettes til Erhvervsstyrelsen | Kan frivilligt indberettes til Erhvervsstyrelsen | |
| Forvaltere af alternative investeringsforeninger | Indberettes til Finanstilsynet | Indberettes til Erhvervsstyrelsen | Indberettes til Erhvervsstyrelsen | Kan frivilligt indberettes til Erhvervsstyrelsen | |
| UCITS, undtagen værdipapirfonde | Indberettes til Finanstilsynet | Indberettes til Erhvervsstyrelsen | Indberettes til Erhvervsstyrelsen | Kan frivilligt indberettes til Erhvervsstyrelsen | |
| Firmapensionskasser | Indberettes til Finanstilsynet | Indberettes til Erhvervsstyrelsen | Kan frivilligt indberettes til Erhvervsstyrelsen | Kan frivilligt indberettes til Erhvervsstyrelsen | |
| Danmarks Skibskredit | Indberettes til Finanstilsynet | Indberettes til Erhvervsstyrelsen | Indberettes til Erhvervsstyrelsen | Kan frivilligt indberettes til Erhvervsstyrelsen | |
| Kommunekredit | Indberettes til Finanstilsynet | Nej | Kan frivilligt indberettes til Erhvervsstyrelsen | Kan frivilligt indberettes til Erhvervsstyrelsen | |
| Sparevirksomheder | Nej | Indberettes til Finanstilsynet | Kan frivilligt indberettes til Erhvervsstyrelsen | Kan frivilligt indberettes til Erhvervsstyrelsen | |
| Garantifonden for skadesforsikringsselskaber | Nej | Indberettes til Finanstilsynet | Kan frivilligt indberettes til Erhvervsstyrelsen | Kan frivilligt indberettes til Erhvervsstyrelsen | |
Indberetning af bestyrelsesgodkendte regnskabs- og revisionsdokumenter
Fra 1. januar 2026 skal finansielle virksomheder indberette bestyrelsesgodkendte årsrapporter, revisionsprotokollater og andre relevante regnskabs- og revisionsdokumenter via den nye digitale indberetningsblanket ”Indberet bestyrelsesgodkendt årsrapporter og andre regnskabsdokumenter” på virk.dk.
Den nye digitale indberetningsløsning kan anvendes for følgende regnskabsdokumenter:
1. Bestyrelsesgodkendte årsrapporter
2. Revisionsprotokollater (både interne og eksterne)
3. § 8 erklæringer for værdipapirhandlere
4. Aktuarrapporter
5. Anden tilsvarende rapportering, f.eks. eksterne systemrevisionsprotokollater
For årsrapporten gælder ændringen alene for finansielle virksomheder mv., som er omfattet af krav om indberetning af lovpligtige bestyrelsesgodkendte årsrapporter og revisionsprotokollater, og som ikke har omsættelige værdipapirer optaget til handel på et reguleret marked i EU/EØS. Udstedere af omsættelige værdipapirer, der er optaget til handel på et reguleret marked i EU/EØS, skal fortsat indberette den bestyrelsesgodkendte årsrapport via Finanstilsynets OAM-løsning. Du kan læse mere om indberetning til OAM her.
For at indberette de bestyrelsesgodkendte regnskabs- og revisionsdokumenter i den nye indberetningsblanket på virk.dk skal du gøre følgende:
1. Følg dette link til den digitale blanket for indberetning og log ind med MitID.
2. Følg instruktionerne på siden, og upload de relevante regnskabs- og revisionsdokumenter, hvorefter du kan indberette dem.
3. Du vil modtage en kvittering fra virk.dk, når regnskabsdokumenter er modtaget.
Indberetning af generalforsamlingsgodkendte regnskabsdokumenter
Finansielle virksomheder skal indberette generalforsamlingsgodkendte regnskabsdokumenter via Erhvervsstyrelsens digitale indberetningsblanket ”Regnskab Special” på virk.dk. Regnskabsdokumenterne skal være godkendte af generalforsamlingen og indberettes i det filformat, der fastsættes for den enkelte finansielle virksomhed, jf. § 3 af indberetningsbekendtgørelsen. Se afsnittet ’Rapporteringsformater’ nedenfor for en oversigt over de specifikke krav til filformater. Både finansielle virksomheder med og uden værdipapirer optaget til handel på et reguleret marked i EU/EØS skal anvende løsningen.
Indberetningsbekendtgørelsen fastsætter krav til finansielle virksomheders indberetning af års- og delårsrapporter (BEK nr. 736 af 14/06/2024). Finanstilsynet har derudover udarbejdet en tilhørende vejledning, som virksomheder kan orientere sig i her.
Følgende finansielle virksomheder er omfattet krav om indberetning via Regnskab Special, jf. § 1 af indberetningsbekendtgørelsen:
- Pengeinstitutter
- Realkreditinstitutter
- Investeringsforvaltningsselskaber
- Finansielle holdingvirksomheder
- Forsikringsselskaber
- Forsikringsholdingvirksomheder
- Fondsmæglerselskaber
- Fondsmæglerholdingvirksomheder
- Forvaltere af alternative investeringsfonde med registreret hjemsted i Danmark, der ikke er selvforvaltende, og som har tilladelse til at forvalte alternative investeringsfonde
- Investeringsforeninger (UCITS)
- Selskaber for investering med kapital, der er variabel (SIKAV’er) (UCITS)
- Firmapensionskasser
- Et skibsfinansieringsinstitut omfattet af lov om et skibsfinansieringsinstitut (Danmarks Skibskredit A/S)
For at indberette de generalforsamlingsgodkendte regnskabs- og revisionsdokumenterne skal du gøre følgende:
1. Følg dette link til Regnskab Special og log ind med MitID.
2. Vælg ”Indberetning for finansielle virksomheder”. Her uploades indberetningen som PDF, ZIP-fil eller iXBRL, hvorefter indberetningen enten kan testes eller indberettes.
3. Efterfølgende offentliggøres de indberettede dokumenter i CVR-registret, og kvittering for indberetning videresendes til Finanstilsynet.
Bemærk, at indberetninger til Erhvervsstyrelsens øvrige indgange bliver blokeret af en automatisk kontrol. Den generalforsamlingsgodkendte årsrapport skal derfor altid indberettes via indgangen "Indberetning for finansielle virksomheder".
For teknisk support relateret til indberetning i Regnskab Special henvises til Erhvervsstyrelsen.
Læs Erhvervsstyrelsens vejledning til Regnskab Special her.
Læs Erhvervsstyrelsens generelle vejledning om indberetning af årsrapporten her.
Indberetningsbekendtgørelsen fastsætter krav til finansielle virksomheders indberetning af års- og delårsrapporter (BEK nr. 736 af 14/06/2024). Finanstilsynet har derudover udarbejdet en tilhørende vejledning, som virksomheder kan orientere sig i. Du kan finde vejledningen her.
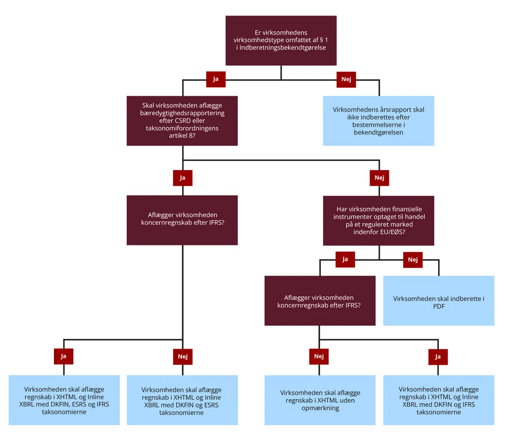
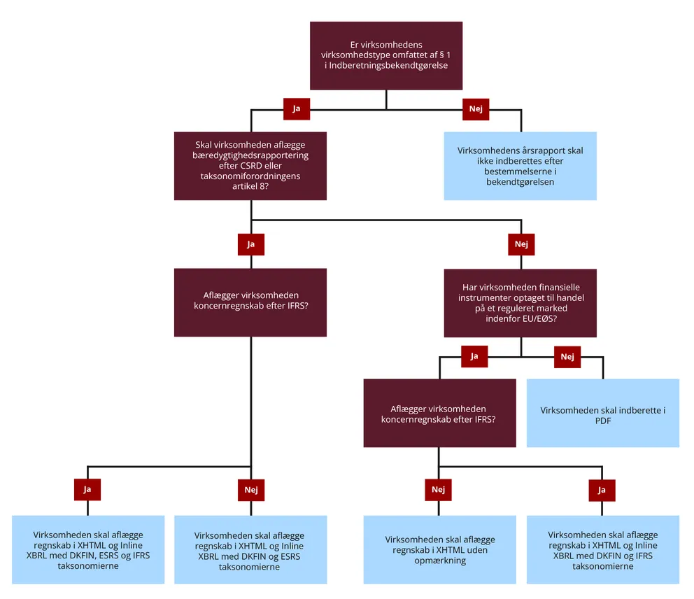
Rapporteringsformater (generalforsamlings- eller repræsentantskabsgodkendte årsrapporter)
Regnskabsdokumenter udarbejdet af finansielle virksomheder omfattet af krav om indberetning skal som udgangspunkt indberettes som en søgbar PDF-fil, jf. § 3, stk. 1 af indberetningsbekendtgørelsen. Bekendtgørelsen stiller yderligere krav til filformatet for finansielle virksomheder, der:
- Udsteder omsættelige værdipapirer, der er optaget til handel på et reguleret marked i EU/EØS
- Udarbejder bæredygtighedsrapportering efter bæredygtighedsrapporteringsdirektivet (CSRD) eller rapporterer efter artikel 8 i Europa-Parlamentets og Rådets forordning 2020/852 (taksonomiforordningen)
- Aflægger koncernregnskab efter IFRS
Finansielle virksomheder, der opfylder et eller flere af ovenstående kriterier, skal i stedet udarbejde og indberette årsrapporter i XHTML-format. Hvis virksomheden udarbejder bæredygtighedsrapportering efter CSRD eller taksonomiforordningens artikel 8 eller aflægger koncernregnskab efter IFRS, skal regnskabet derudover opmærkes med de relevante taksonomier, og indberettes i iXBRL. Se siden om EU-taksonomier.
Brug beslutningstræet nedenfor til at finde ud af, hvilket filformat jeres årsrapport skal indberettes i:

Inline-XBRL (iXBRL)
Inline-XBRL er en international anerkendt standard for indlejring af XBRL-fragmenter i et XHTML-dokument, som gør regnskabsdokumenter maskinlæsbare. Standarden bruges ved indberetninger af finansielle data for f.eks. finansielle regnskaber i EU og USA.
Erhvervsstyrelsen har siden januar 2025 stillet krav om indberetning af regnskabsdokumenter for ikke-finansielle virksomheder i iXBRL, og EU-Kommissionen har siden 2021 krævet, at koncernregnskaber udarbejdet efter de internationale regnskabsstandarder indberettes i samme format. Derudover har EU-organisationen EFRAG udarbejdet ESRS-taksonomien (European Sustainability Reporting Standards) til bæredygtighedsrapporteringsdirektivet og taksonomiforordningen.
Læs Erhvervsstyrelsens informationer om indberetning af Inline XBRL-filer.
Maskinlæsbarhed øger nytteværdien af regnskabsdokumenter for investorer, forbrugere og tilsynsmyndigheder. Filformatet gør regnskaber lettere søgbare, sammenlignelige og muliggør dataanalyser på tværs af flere regnskaber. Derudover fungerer de tilhørende taksonomier som en indholdsfortegnelse, der konkretiserer gældende lovgivning og dermed hjælper virksomheder med at undgå eventuelle fejl i deres rapportering.
Relevante love og bekendtgørelser
Følgende love og bekendtgørelser berører bl.a. udarbejdelse og indberetning af regnskabsdokumenter til Erhvervsstyrelsen.
Love
- Kapitel 13 i lov om finansiel virksomhed
- Kapitel 17 i lov om forsikringsvirksomhed i tværgående pensionskasser, livsforsikringsselskaber og skadesforsikringsselskaber m.v. (lov om forsikringsvirksomhed)
- Kapitel 16 i lov om fondsmæglerselskaber og investeringsservice og -aktiviteter
- Kapitel 22 i lov om forvaltere af alternative investeringsfonde m.v.
- Kapitel 11 i lov om investeringsforeninger m.v.
- Kapitel 11 i lov om firmapensionskasser
- Kapitel 7 i Lov om Kreditforeningen af kommuner og regioner i Danmark
Bekendtgørelser
- Bekendtgørelse om finansielle rapporter for kreditinstitutter og fondsmæglerselskaber m.fl.
- Bekendtgørelse om finansielle rapporter for forsikringsselskaber og tværgående pensionskasser
- Bekendtgørelse om generelle regler om årsrapport og revision for forvaltere af alternative investeringsfonde
- Bekendtgørelse om ændring af bekendtgørelse om generelle regler om årsrapport og revision for forvaltere af alternative investeringsfonde
- Bekendtgørelse om finansielle rapporter for danske UCITS
- Bekendtgørelse om finansielle rapporter for firmapensionskasser
- Bekendtgørelse om serieregnskaber i realkreditinstitutter
- Bekendtgørelse om indberetning til og offentliggørelse af årsrapporter m.v. i Erhvervsstyrelsen for virksomheder omfattet af regnskabsregler fastsat ved eller i henhold til lovgivningen for finansielle virksomheder
- Bekendtgørelse om et skibsfinansieringsinstitut
Support
Hvis du oplever problemer med indberetningsløsningen Regnskab Special, kontakt venligst https://erhvervsstyrelsen.dk/kundecenter